首页 旋进旋涡流量计 旋进旋涡流量计

    旋进旋涡流量计

    LUX系列旋进旋涡流量计是专用于磷酸铁锂材料烧结气体计量的专业化仪表,广泛应用于油田、气田、煤层气中对含有水分及杂质的燃气计量。该系列表严格执行GB/T36241-2018《气体旋进旋涡流量计》标准,内部无可动部件,不易损坏,可对各类高压气体进行精准计算,同时可解决用户对固、液、气三相流体测量的重要难题。

    旋进旋涡流量计
    • 产品详情

    产品特点

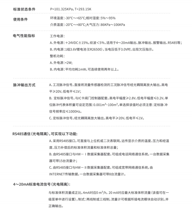
    技术参数

    流量范围

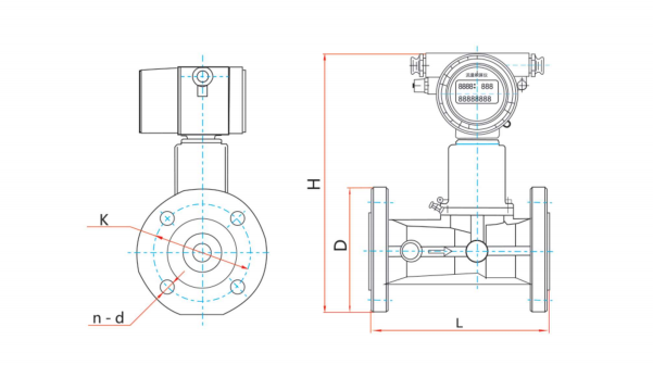
    产品尺寸


    CONTACT US
    与我们联系

    联系电话:010-80725585(十线)

    公司地址:北京市昌平区高新二街6号

    公司邮箱:zhihuayibiao@163.com

    邮 箱:100096

    COPYRIGHT (©) 2020 muban -北京至华仪表有限公司 京ICP备2022021815号

    协议内容